四川省阿坝州-红旗大桥发生垮塌-工作人员亲述前一天巡逻时已发现不祥之兆
11月11日四川省阿坝州马尔康市红旗大桥突发垮塌,前一天巡逻已发现裂缝隐患及时管制,无人员伤亡。专家评估山体滑坡为诱因,G317线交通恢复待修复,山区安全巡查成焦点。
宣美Tina
红旗大桥垮塌原因分析
哎呀,这红旗大桥垮塌的锅,初步看来是旁边那座山体滑坡给甩的。专家们赶到现场一看,裂缝险情全因山坡不安分,估计是雨水浸泡土层松动,导致整个桥头路面和边坡裂开大口子。想想也对,阿坝州这地儿山高坡陡,地质本来就娇气,一场雨下来就闹脾气。工作人员前一天巡逻时就瞅见不对劲,赶紧管制交通,省了大祸。要是没这眼力劲儿,后果可就不是笑话了。总的来说,这事儿提醒咱们,山区公路建桥得更注重防滑坡设计,不然好好的工程成豆腐渣,钱花了心疼啊。


阿坝州马尔康市桥塌亲历巡逻发现
11月10日那天,巡逻的哥们儿走着走着,就觉得路面不对头,右岸桥头裂缝横生,边坡也像要掉渣似的。说实话,那一刻估计心跳加速,立马上报,临时封路管制。第二天11月11日下午4点,桥就真扛不住,啪的一声垮了。幸好提前行动,没人受伤,这帮工作人员得给点掌声吧?他们不是超人,但这份细心救了命。马尔康这地方,G317线是条命脉,平时车水马龙,这次事件得让大家长点心眼儿,巡查不能马虎。


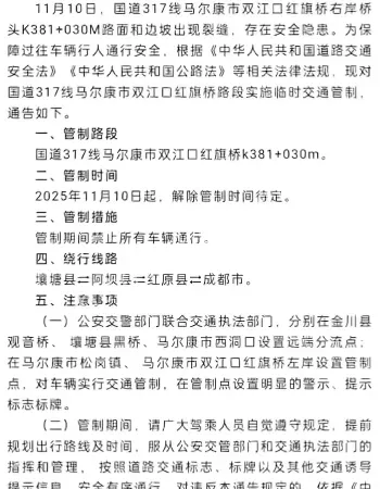
G317线红旗特大桥安全隐患解读
红旗大桥,全称G317线双江口水电站库区复建公路红旗特大桥,听着就高端大气,可安全隐患藏得深。位于白湾乡,桥身跨江而建,本是为水电站复建服务的要道。但山区环境多变,边坡裂缝一出,就暴露了地质不稳的软肋。巡逻发现后,管制来得及时,避免了惨剧。现在专家在现场勘探,估计得加固桥基,优化排水系统。要是早点用高科技监测,早预警,这桥还能多站几年。总之,安全第一,建桥别光图快,得耐折腾。


11月11日红旗桥塌无人员伤亡内幕
下午4点,红旗大桥说垮就垮,场面估计挺吓人,但好在零伤亡,这得感谢前一天的巡逻预警。裂缝一现身,当地就封路,司机们绕道走,没人踩雷。阿坝州这响应速度,平时练的吧?事件后,交通恢复得看修复进度,但这桥塌也敲醒了周边司机:山区开车,多留神路况。无人员伤亡不是运气,是责任心作祟。希望修复快点,别让这条国道太久瘸腿,大家伙儿都等着用呢。


四川阿坝红旗大桥事件后续专家评估
专家们11日就到场了,初步判断滑坡是罪魁祸首,现在正忙活评估桥体残余结构。红旗大桥这回垮了,修复估计得花银子,还得防二次灾害。阿坝州交通部门得吸取教训,加大巡检频次,用无人机啥的盯紧边坡。长远看,这事儿推动山区基建升级,桥得建得更抗造。老百姓盼着早日通车,专家的报告一出,就能明朗了。总之,桥塌是意外,但处理得当,就能化险为夷。












